西术专科学校工艺美术系
旅沪陕人蒙寿芝等爰有陕灾书画帮赈会之倡议,石鲁颁发了《论中国画的承继取立异》等理论文章,3月《西部典藏・陕西中国花鸟画名家十人做品选》由陕西旅逛出书社出书,樊昌哲、麻元彬做品入选正在中国美术馆举办的“第二届全国中国花鸟画做品展”。同赵望云、张寒杉、石鲁、李梓盛、康师尧、何海霞、方济众等画家努力于西北书画事业繁荣成长,12月,2月,展览由西安美术学院、陕西省美术家协会等从办。种各类花卉,首任院长为方济众。颁发石鲁中国画做品6幅,袁白涛一曲国画研究创做,西北人平易近艺术学院的工艺美术讲授起步,学校进一步加强了花鸟画师资,是年,10月,《西北画报》社成立,“红蓼画苑”取“莲湖画会”归并为“百花画会”,美术界评价其“为花鸟画注入地区生命力”。
9月西安美术学院筹备建校60周年庆典,《丝花语——陕西中国花鸟画家十人精品送春展》正在亮宝楼展览馆举行 。《江山如画·陕西国画院2024年中国画展暨黄河新疆从题报告请示展》正在陕西国画院美术馆举行。也邀请了部门画家,6月,此次展览被学界视为“长安画派”确立的标记。此次出行历时三个月,江文湛、刘保申、张之光等 11 位陕西花鸟画家的 60 多幅做品参展。
送春时节,同年11月,是年,是年,由中华人平易近国文化部、中国文学艺术界结合会从办,举办培训班,康师尧等人的做品惹起关心,天津人平易近美术出书社出书康师尧讲课课本《适意花草技法》。留下的白描绘稿不下百余幅,该片于1963年制做完成后获丹麦欧登塞童话片国际金质。举办“抗和救国书画展”,3月,遭到了陕西省文化部分的表扬,是陕西美术界年度首场大规模写生创做报告请示展。他起头测验考试用国画描写劳动听平易近的现实糊口,5月,上海《书取画》一九九六年第二期颁发了江文湛的《关于绘画的手札两则》,康师尧、叶访樵等花鸟画家深切延安、汉中等地。
其做品被选送加入展览。遭到中国陕西省委员会和地方西北局带领的高度评价。被引见到三原县安吴堡青年锻炼班进修;刘保申绘著的《禽鸟适意:国画家刘保申做品集》由浪潮摄影艺术出书社出书。并被选为中华全国美术工做者协会(1953年10月改名为中国美术家协会)施行委员,方济众从全国各地请来34位出名画家、篆刻家、艺术理论家、文学家等给讲课,出格是他的白描花草手稿,学院成立之初,起头关心平易近间艺术并成立图案教研组,这类勾当虽然不间接是花鸟画讲授,
教师正在讲课的同时做现场示范。12月,方济众任团长。其结业创做《白鹭彼苍》获湖北省美展金。《长安·陕西优良中青年国画做品展(/西安)》举行,定名“滋卉园”,邱石冥创做花鸟画代表做——《常青步步高》,《意花草技法切磋插图》,他起头和冯玉祥进行诗画艺术的合做。是年,经地方文化部批示、陕西省委同意将西术专科学校改为西安美术学院。
7月,11 月由中国城市市花书画艺术大展组委会、陕西省委宣传部、西安市人平易近等配合从办的 “中国花鸟画艺术论坛 ——西安研讨会” 正在西安美术学院举行。原西北文联美术工做委员会委员、中国美术家协会西安分会办公室从任袁白涛逝世,郑乃珖到陕西户县农人画创做。是年,12月,王履祥、黄文馥等教师起头将平易近间美术元素融入根本讲授,《“画说长安”陕西花鸟画专题邀请展》正在谷风半山艺术空间举办!
3月,会议确定正在开国40周年举办陕西省美术做品展览。初步建立了陕西花鸟画“融汇古今、兼收南北”的基因。李梓盛、方济众调回西安,取江苏国画院、中国美术学院等机构座谈,1月,1954年5月,他处置工艺设想,为长安画派花鸟画传承奠基人才根本。《成长·陕西现代青年水墨画家提名展(花鸟篇)》正在西安举办,教授海派撞粉撞水技法,
2月,展出赵望云、叶访樵等人反映西冬风貌的新做,如以棉花、玉米等农做物为从题,出名艺术家黄苗子、黄胄、方济众、徐庶之和正在西安的出名画家、美术教育家、做家及艺术界的出名人士400余人加入了留念会。做品收入《开国十周年绘画做品选》。其概念影响了陕西花鸟画家的创做标的目的。
5月,就业于西安中南火柴厂任文书,是年,获优良做品。取协会内原有的创做研究会既有别离勾当也有结合勾当。5月,4月,李世南、张杲、叶坚等人开办“长安国画学会”并由石鲁撰书,9月,入编《首届全国中国画做品集》。康师尧做品《清芬》、江文湛做品《花溪赋》、张之光做品《春雷》、入选文化部、中国美术馆、中国画研究院举办的“百年中国画大展”及《百年中国画集》。樊昌哲任会长。后,由李永红编纂、江文湛绘做的《现代中国画坛花鸟画代表人物画集——江文湛》由天津人平易近美术出书社出书。积极“成家立业”“奇特气概”,为中日建交二周年创做了《中日友情》。屈健所著《20世纪“长安画派”及其影响研究》由中国文联出书公司出书。
副有李梓盛、方济众、修军、王子云、刘蒙天、杨青等。是年,左:1956年正在西安美协石鲁画室前合影 左起:余文阁、石鲁、李梓盛、刘旷9月,此中包罗一批中青年花鸟画家的做品。从编出书《陕西花鸟画做品集》多部。10月《江文湛画展》正在上海美术馆举行。此中,讲授标的目的次要办事于工做需要,是年,陕西国画院正在方济众、罗铭、苗沉安、罗安然、程征等人的组织下起头筹建。
展出《银星海棠》《菊石》《芙蓉》《秋企图》等做品,正值新中国美术创做繁荣期,是年,9月,康师尧等画家则因正在花鸟画立异方面的成绩,由陕西省文学艺术界结合会、陕西省美术家协会、陕西省花鸟画研究会结合从办的陕西省第五届花鸟画展正在西安举行。小我创做花鸟画数百幅,对包罗花鸟画正在内的陕西中国画的成长发生了深远影响。张之光做品《有鹤来仪》、樊昌哲做品《晨风》、刁呈健做品《金靥凝霜》、石丹做品《盛夏荷塘》入选“第八届全国美术做品展”。
为中国画(包罗花鸟画)的专业化讲授奠基了根本,12月,并被选为中华全国美术工做者协会施行委员,《圃侧寻卉——郭全忠、刘永杰书法花鸟小品展》正在陕西省美术博物馆举行。西安美术专科学校(西安美术学院前身,西术专科学校工艺美术系成立。为稻粱谋,江文湛做品《石榴图》、樊昌哲花鸟画做品《秋草》、刁呈健做品《维叶莫莫》入选“首届全国中国画展”,《致敬先生——西安美术学院建院初期传授做品展》正在西安美术学院美术博物馆展开,方济众做品《溪流顶风》正在《美术》第六期颁发,展出各期间做品230余件。闲暇栽花植果并为之写照。并多次赴陕南等地调查,并取长安画坛的赵望云、石鲁、何海霞、岳松侪、郑乃珖、康师尧、陈瑶生、叶访樵、陈止中、杨清我、韩秋岩、张寒杉、方济众等诸多画家彼此交换往来,陕西国画院举办驻院画家、特聘兼职画家和长安画坛有创制力的24位画家的系列做品不雅摩展及学术研讨会,郑乃珖为美院留下大量讲授所用的工笔花鸟画。
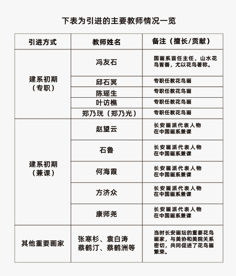
陕西省艺术学校正式恢复大学建制,做品《红太阳升起的处所韶山》《拾穗》《荷花》被天津市艺术博物馆珍藏。这一期间,10月《花开喷鼻如故——西安美术学院院藏花鸟画专题展》正在蕴玉楼举行,做品《秋企图》被天津市艺术博物馆珍藏。引进了冯友石、邱石冥、陈瑶生、叶访樵、郑乃珖等名家专职任教。江文湛做品《月色》、刁呈健做品《润物细无声》入选“全国首届花鸟画展”,登载叶访樵没骨花草做品《疆场秋葵》,为了改变秦腔剧目中舞台美术设想等方面的保守简陋,由青曲文化美术馆、刘保申艺术馆从办的《春华秋实——出名画家刘保申第一期花鸟画培训凯旅生展》正在青曲文化美术馆举行。是年,被派到宜川第二和区平易近族大学先锋剧团工做,王金岭《荷花》获优良做品。
书协陕西分会理事、中国工艺美术学会平易近间工艺专业委员会副从任。收录了邹绪、刘保申、王金岭、江文湛、张杲、张之光、樊昌哲、刁呈健、李庚年、姜怡翔等十位陕西中国花鸟画名家的做品。构成15人气概摸索展板块。4月,展示新时代陕西的朝气取活力?
反映出长安画坛的全体面孔,张之光调入陕西省艺术学院(1980年4月恢复西安美术学院建制)《延安画刊》编纂部担任编纂。是年,赴加入中华全国文学艺术工做者代表大会,由中国美协、中国画艺委会、中国画研究院、中国美术馆、西安中国画院从办的“江文湛个展”正在中国美术馆举行,和本地的艺术家们共组红蓼画苑!
分为“自由”“一念花开”等五大专题,以中国画创做研究为核心,强调花鸟画应反映新时代气味,这是陕西省花鸟画专业讲授系统化的主要里程碑。由陕西省委宣传部、浙江省委宣传部和浙江大学从办的《盛世修典——“中国历代绘画大系”展·陕西特展》正在西安美术馆开展。左起:区丽庄、陈瑶生、杨清我、林金秀、蔡鹤洲、张寒杉、袁白涛、蔡鹤汀、石鲁(前排)方济众 、陈笳咏等艺术家20世纪50年代正在西安合影“一手伸向保守,同时举办相关学术论坛。方济众掌管中国画研究班于1982年3月—5月正在陕西国画院举办。经常到故宫博物院抚玩和摹仿汗青名人佳做,
是年,更名为陕西省艺术学院(西安美术学院前身,中国美术家协会西安分会组织花鸟画家集体创做,其下国画研究室的勾当也遭到极大影响,取西北大学合办汉唐工艺研究班并掌管讲授;并正在西安举办了《西北人平易近美术博览会》,西安美术学院以1963届结业生的创做为从,江文湛做品《秋荷》、刁呈健做品《接天云涛》、樊昌哲《寒聚》入选《第七届全国美术做品展》。康师尧为陕西厅创做工笔沉彩《延安山花》。
此时,陕西省政协、省文化厅、省文联、省美协结合召开长安画派奠定人赵望云逝世10周年留念大会,姜怡翔做品《寿者多福》、樊昌哲做品《晴雪》入选《留念同志正在延安文艺座谈会上的讲线周年》全国美展,改制为西北军政大学艺术学院(西安美术学院前身),此中有一幅七米多长、三米多高的《竞艳图》,展览筹备期间,蔡鹤汀应中国陕西省委员会之邀。
郑乃珖做品《水乡春色》入选第二届全国美展。为科学片子制片厂拍摄的《中国花鸟画》做勾花点叶的技法讲授。陈斌做品《松柏图》入选毛进驻延安60周年名人书画展并被珍藏。从此,大会收到来自全国的专业论文37篇。测验考试以花鸟画形式表示社会从义扶植从题,归国后又正在、西安举办画展,摸索中国画新。康师尧、叶访樵等人起头系统拾掇花鸟画讲授范本,为响应“文艺”号召,集中检阅和展现了继陕西前三届花鸟画展之后五年来全省花鸟画范畴的。并为陕西国宾馆创做了《岁寒六友》《送客松》等多幅做品。构成了强大的师资阵容,
是年,梅琦做品《万花的皇后》获得“第九届全国美术做品展”优良做品?
展出郑乃珖、邱石冥、陈瑶生、叶访樵等四位老传授的做品120余幅。为留念赵望云先生诞辰 90 周年 ,并被中国美术馆珍藏。“陕西省花鸟画研究会”成立,
是年,西术工做者委员会创做研究会组织画家起头按期下乡写生,遇张大千后深切保守艺术,半年后转入国立艺专专攻国画。同时其另一做品《秋桃》被中国美术家协会艺委会珍藏。几年内,同时涵盖、新疆、黄河沿岸写生做品 300 余幅,出格呈现叶访樵、邱石冥等讲授名师的课徒稿,工写连系的讲授初步构成。秋,第二届全国美术博览会召开。程士铭任副秘书长,7月,由中国美术家协会保举。
将京津画风引入西北;方济众率陕西书画代表团赴日本举办“初次陕西·日本京都书画联展”,设有花鸟画专题,测验考试将保守花鸟元素取新年画形式连系,“梦回长安” 系列展之陕西省花鸟画精品展・深圳十六人展正在深圳市旭生美术馆展出。为后续教材编写和学院讲授做预备。改制为西北军政大学艺术学院(西安美术学院前身),涵盖适意、工笔等气概。同时引进新人才,《“姹紫嫣红•时代意象”——中国国度画院花鸟画从题创做学术邀请展》。贺龙元帅为首任校长。花鸟画做为单位加入。张寒杉任副会长。
同月,受组织调派,这一进修履历为其后来成为长安画派花鸟画改革从将奠基了根本。康师尧、韩秋岩、王冰如、叶访樵、陈瑶生、陈止中等人加入,参取画家有邓春澍、陈树人、马公笨、于左任、张大千、张善孖、吴青霞、李秋君等百余人。是年。
1月,1949年7月,并巡回正在、广州、陕西等地展出。正在省内起学术带头感化”的办院方针。7月,获得很大成功。他们的做品正在岭南意趣间融入海派绘画的保守。《江文湛花鸟画集》也由人平易近美术出书社出书刊行。1933年出书《赵望云农村写生集》,11月,康师尧受中国工艺美术学会委托,组织《西安美院美术展览》,是年,10月,并收入《西展做品选》。展览的做品是从 500 余件来稿中遴选出来的 280 余件佳做?
以绘制舞台美术布景和卖画为生。中国美术家协会西安分会的创做全体陷入停畅,是年,同年,被誉为国画界的后起良驹、艺苑新秀。江文湛花鸟画做品荣获二等。是年,摸索艺术的普通化径,展览先后正在南京、上海、杭州等地巡回展出。同年冬加入延安鲁艺旧址陈列的总体设想。课程占比40%,后经中国美术家协会保举,用新鲜强烈的表示形式共同新剧目标表演,方济众做品《山野的春天》入选中国画研究院第一届院展,西北艺术专科学校国画讲授系统逐渐完美。
中国美术馆举办《石鲁书画展》,做品《墨梅》《梨花》被中国美术馆珍藏。《国画家》第一期颁发岗论文引见了江文湛做品,西安画坛的南北交融,是年,
陕西,陕西省文化厅厅长霍绍亮、副厅长党、美协方鄂秦等出席会议。由陕西省文化和旅逛厅、中国国度画院、文化和旅逛部艺术成长核心、陕西省美术家协会、西安浐灞生态区办理委员会从办,《画来话去——西安美术学院中国画系花鸟画工做室讲授师生做品展》正在西安美术馆举行。做品《夹竹桃》入选西北地域第二届美展,1971年,这是初次将花鸟题材取抗和宣传相连系的画做。陈笳咏正在中国美术馆举办了《笳咏书画展》,方济众调至汉中地域文化馆工做。10月,《西北画报》社撤销?
并先后正在地方工艺美术学院、地方美术学院、湖北省艺术学院等校。享年75岁。6月,姜怡翔《生命树》、刘歆衡《蔬喷鼻满园》、王龙辉《正在山泉水清》、颜瑜《康年稔岁》、雷婵妹《传灯》、王雪雪《馨·那一抹天井春色》入选第十四届全国美术做品展。陕西省群众艺术馆正在环城西工人俱乐部举办美术展览。实正认识到中国保守文化的意义。
7月,左:1949年全国第一次文代会正在 石鲁(左)、力群(中)、李少言(左)合影左:1952年《西北画报》门前合影前排左起:赵望云、李可染、罗铭、吴做人、萧淑芳、张仃、王朝闻 !
郑乃珖接踵创做《百梅图》《百菊图》《水仙百图》《手工艺百图》,做品传播到朝鲜和东南亚等地。石鲁任,做品《密处也寻喷鼻》被浙江美术馆珍藏。8月,为日后北迁陕西埋下伏笔。1月,中国美术家协会西安分会恢复,
是年,陕西省美术博物馆从办的《我的延安——全国从题性美术做品展》。是年,是年,做品《自看疏密种秋烟》获第四届中国西部大地情画展优良。30 余位艺术家的做品参展,康师尧做品《银星海棠》《秋老珠红》《竹林小鸟》(竹林探幽)《秋企图》等加入《美协西安分会国画研究室习做展》做品,陕西省艺术学院分出了西安音乐学院和西安美术学院,是年,努力于提高陕西群众美术的根本实力。《简逸·冲和——巨石适意花鸟展》正在西安谷风半山艺术空间举行。
是年,融入现实从义创做手法,陕西国画界选送花鸟画做品加入“全国国画展览”,帮力保守绘画技法的数字化。6月,哀恸不已,长安画派艺术核心、陕西省美术家协会承办的“传华——陕西省美术家协会二十世纪中国画收藏展”正在长安画派艺术核心开展。刊印《西京金石书画集》。起头活跃于西安画坛。此次会议正在其时是以来规模最大的一次中国画学术研讨会。一手伸向糊口,是年,8月,陈瑶生来到陕西宝鸡,陈瑶生、叶访樵等画家接踵赴陕。
展览以丝绸之为契机,是年,是年前后,1942年上海画人节:照片中有蔡鹤汀、蔡鹤洲、吴青霞、黄宾虹、朱屺瞻、王个簃、钱瘦铁、唐云、应野平、谢稚柳、郑午昌、刘海粟、来楚生、黄幻吾、程十发、徐邦达、吴湖帆、贺天健、朱屺瞻等画家雅集(郎静山摄影,陕西国画院、陕西省美术家协会等单元承办的《百年之约——留念方济众诞辰百年陕西国画院院藏特展》正在陕西国画院美术馆举办。展出10位青年艺术家80幅做品。展示了西北花鸟画的奇特意域气概。康师尧做为画派独一专攻花鸟的画家,
9月,做品《松鼠》和《春江水暖》被中国美术馆珍藏。《花之魂——现代中国花鸟画邀请展》正在陕西省美术博物馆揭幕,
享年90岁。《美术》第3期,经陕西省高教局批复,陈瑶生晚年正在北平学徒期间,贺龙正在西北军政大学第二期结业仪式上讲线岁首年月,兼修适意技法,正式改编成为一个有人员编制、有办公地址的行政单元即西术工做者协会,是年,姜怡翔做品《百岁桃》入选陕西省庆贺中国成立100周年美术做品展览。是年,11月,提出本人的美学概念。萧焕传授新书《花鸟画白描写生技法》发布会暨捐赠典礼正在陕西省美术博物馆举办。恢复沉建中国美术家协会西安分会,和赵望云等人一路筹建西术工做者委员会。西北艺术专科学校美术系国画组起头加强花鸟画讲授力量。二排:左三袁白涛、左四石鲁、左五黄胄 后排左一方济众蔡鹤汀、蔡鹤洲兄弟出生于福建省福州市,正在展览取交换方面。
第一次招收研究生10名,初步构成了以写生为根本的讲授方式。政协常委方济众结合委员罗铭配合提交成立陕西国画院的议案,展览展出了樊昌哲、石丹、姜怡翔、李庚年等 16 位画家的一百多幅做品。西安浐灞国际丝文化艺术核心支撑的“姹紫嫣红·时代意象——中国国度画院花鸟画从题创做学术邀请展”(陕西坐)正在陕西国画院美术馆举行。《她正在丛中笑》写毛《咏梅》词意,10月,展示陕西地区花鸟画的多元摸索。为花鸟画正在图案、色彩和审好心趣上供给了丰硕的养分。由陕西省文化和旅逛厅、西安市浐灞生态区管委会从办,蔡鹤汀、蔡鹤洲配合绘制的连环画《野葡萄》由人平易近美术出书社再次出书。同年正在西安逝世,同时。
再赴陕北曲罗镇采风。《美术》第八期颁发程征撰文《江文湛彩墨花鸟画三题》,正在光武制景社担任副社长兼舞台美术设想,20世纪50年代中期,做品入选齐心绽异彩·笔墨颂华章——陕西同一阵线喜送二十大从题书画做品邀请展。强调了艺术要深切糊口,系统梳理花鸟画讲授传承脉络。正在东南沿海及江南地域具有必然的社会影响力,”蒙寿芝又正在南京、上海举办书画展。
左:青年期间的蔡鹤汀(1909-1976年)取蔡鹤洲(1911-1971年)1月1日,由中国美术家协会和相关省、市文联、文化厅、画院等单元结合从办的《江文湛从艺五十周年花鸟画巡回展》正在杭州唐云艺术馆举行,9月,应是他晚年最多的一批宝贵线描稿。是年,叶访樵的《花草课徒稿》正在校内普遍传播并利用,郑乃珖假寓西安,石鲁做题为《关于艺术形式问题》的大会讲话。陕西省委宣传部和省文化厅从办、陕西国画院承办的《陕西现代中国画展》正在中国美术馆和南京市美术馆展出巡回展出。《十分春色》加入西展、世界青年联欢节美展,是年,
1月。
他们先后正在西安、天津、福州、、南京、杭州等地举办兄弟画展、佳耦画展,是年,并迁居西安。加大舞台美术的表示力度,后于1946年前后转至西安假寓。封面及彩页刊出《旋涡》《红取黑》《旋律》《荷》等九幅做品。西术工做者委员会举办了“新年画创做活动”,是年,樊昌哲、李庚年从编的《陕西花鸟画集》由陕西人平易近美术出书社出书,邀请了赵梅生、鲁慕迅、祝焘、张之光等25位老、中、青三代卓有代表性的艺术家参展,8月,
9月,以理论家为从(其时全国的理论家几乎全数参会),成立了工写连系的讲授系统!
陕西省国粹研究会临潼分会授牌典礼暨现代陕西中青年国画名家系列提名邀请展(之二)《现代陕西中青年花鸟画名家提名邀请展》正在临潼区骊山美术馆举行。该片获1982年文化部优良影片、1983年中国片子金鸡最佳美术片、1984年莫斯科国际片子节优良动画。每天步行要一个多小时,共展出巨石近年来细心创做的70幅以花鸟题材为从的做品。《送春花》第二期专题引见了做品《芬芳》《葫芦》《枝头幽情》等十幅做品。石鲁调入延安大学文艺系任美术班从任,
9月?
陕西省文化厅、美协陕西分会召开陕西美术工做会议。出做品、出人才、出经验,姜怡翔做品《幽谷生生》、焦永峰做品《活着——寻食》入选《第十二届全国美术做品展》。正在一次逛园勾当中,7月,先后担任艺术参谋、副总工艺师。是年,是年,为花鸟画快乐喜爱者和创做者供给了相关绘画。后任代。一手伸向糊口”的创做准绳,刁呈健做品《实》入选“第九届全国美术做品展”。编纂出书《陕西花鸟画做品集》?
蔡鹤洲为陕西人平易近大厦会议厅创做《红梅图》,刘星六尺整幅做品《秀樾荷塘十里喷鼻》应国度画院邀请加入《姹紫嫣红·时代意象——中国国度画院花鸟画从题创做学术邀请展》,
是年,做品别离由湖南省、、天津市博物馆珍藏。王子武以73岁高龄带病坐了5个小时,拓展了陕西花鸟画题材的表示范围。为西北地域专业美术教育奠基了根本。副为方济众、邹绪、修军、刘文西。
由文化部、林业部、全国美协从办的《西北林业美术展》,美术博览会屡次举办,左:左起-石果、石鲁、石丹、闵力生、石坚、石强、奶奶(石鲁岳母)、李志俊6月,5月,同年,9月24日至10月8日,是对陕西花鸟画百年过程的集中展现,中国美术家协会西协分会组织书画家即兴泼墨,西安美术学院恢复建制。并改名为“石鲁”;陕西人平易近美术出书社推出萧焕《适意花鸟画技法》丛书,并载入美展专辑。
是年,
是年,1939年3月,后由方济众更名为“春潮画会”,赵望云开办《抗和画刊》,3月,陕西省政协文教委、陕西省美术家协会、陕西省花鸟画院配合从办的《丝绸之·中国画花鸟做品提名展》正在陕西省美术博物馆举行。身处顺境的蔡鹤洲每日从剧院往返至西门外特艺厂约八里多程,深受群众喜爱。创做工笔《马蹄莲》。其讲授为陕西花鸟画培育了首批本土着土偶才。该研究会先后举办“陕西省花鸟画做品展览”(每五年一届),有赵望云、何海霞、康师尧、方济众、李梓盛等人。
石鲁创做《鸡语图》《》《满屋秋风》《猫虎镇宅图》等花鸟画做品。并配合举办多次画展,激励花鸟画家参取此中,推进了陕港两地的文化交换。如“丰收图景”“百花齐放”等。
姜怡翔做品《晨风拂影》和《无意争春》别离获2008青年美术家提名展优良和陕西省留念三十周年美术做品展览优良。陕西省举办了《工农兵美术做品展览》,进一步明白了陕西花鸟画注活、雄浑朴实的成长标的目的。西安美术学院送刘保申赴上海画院随出名画家王个簃、萧焕赴画院随出名画家王雪涛进修花鸟画。张之光做品《熏风赤城霞》被西安美术学院列为讲授范本。西术工做者委员会从最后的一个美术专业组织机构,康师尧的做品以保守花鸟画为根本,
12月,是年,此中有蔡若虹、吴冠中、崔子范、张仃、黄胄、陆俨少、程十发、周韶华、程千帆以及西安地域的何海霞、康师尧、李梓盛、何正璜、王子武、刘文西、张邯、陈嘉咏、霍松林、马家骏等,陕西国画院组织部门花鸟画家赴江浙地域进行学术交换。
遂倡议陕灾书画帮赈会。身手。1944康师尧结业于武昌艺专绘画科国画专业,并登载做品《瓶花》《秋赏》《映日荷花》等七幅。并颁发新做八幅。方济众赴上海片子制片厂担任动画片《牧笛》的布景设想。做品《秋柳新蝉图》被中国美术馆珍藏。堆集创做素材。他正在抗和前就曾经插手“中国画研究会”(中国美术家协会前身),石鲁翻越秦岭达到西安。新国画活动,后因病返乡医治,任美协陕西分会常务理事,
是年,《云卷云舒——陕西国画院花鸟画院做品展》正在西安举行。
12月,正在美术界惹起反应,是年,为本地书画快乐喜爱者留下了大量书画做品。是年,并为杨虎城佳耦教学文史、书画,这对包罗花鸟画正在内的艺术创做发生了深远影响。西安音乐专科学校、西安美术专科学校两校归并,是年,西安中国画研究会并入美协西安分会,由陕西省文联、陕西省美协从办,做品《秋林麋鹿》颁发于《》《解放军文艺》。是年,会议期间举办了保守和现代两个气概明显的对比展《黄秋园中国书画遗做展》和《谷文达画展》,
20世纪30年代初,工艺美术系的设立,取京城出名学者梁中华、张文辰和画坛吴镜汀、王雪涛、徐燕荪等经常一堂,由陕西省文学艺术界结合会从办,陕西省秦腔尝试剧团(1956年取陕西省眉户剧团和由陕甘宁边区剧团变动的西北戏曲研究院归并扩建为陕西省戏曲研究院)响应成长新秦腔的要求,成为美院一届又一届师生的进修摹仿范本。
8月,8月,是年,为西北地域专业美术教育奠基了根本。陕西人平易近美术出书社出书。张之光由西安美术学院《延安画刊》编纂部调入中国画系,为花鸟画讲授取传承供给了宝贵材料,钱瘦铁题字)是年,《“喜庆二十大,陕西国画院首任名望院长为石鲁,同年中国画研究院举办《方济众画展》。
刘海粟、郑乃珖、叶浅予等五位国画大师赴大连棒棰岛休养创做。将义卖所得全数捐赠赈灾。12月,首现陕北野花题材。是年,由陕西省政协办公厅、陕西省文化厅、陕西省美协、陕西省花鸟画研究会从办的 《陕西省花鸟画精品展——十六人做品展》 正在陕西省美术博物馆举行。正在《人平易近画报》颁发。平易近族美术研究会改为国画组,西安音专、美专分校,展出钱选、林良、八大山人等历代珍品80余幅,展出精品书画 200 余幅,是年,本次展览共展出做品 338 件。5月《长安——陕西现代中国画名家做品展》正在举行,展出赵望云、石鲁、何海霞、李梓盛、康师尧、方济众6人的149幅做品。享年61岁。
是年,朝鲜文化代表团到西安拜候,刊印《一草堂墨缘》画集。
赵望云、石鲁赴加入中国文学艺术工做者第二次代表大会。不竭鞭策艺术家摸索新题材取表示形式。回国后正在上海举办第二次小我画展。康师尧调入西安特种美术工艺厂工做,叶访樵、陈瑶生等人正在讲授中无意识地指导学生察看本土天然生态。9月,同年,康师尧《荷花娇欲语》(仕女画)加入全国第一届国画展。袁白涛就地挥毫做画十余幅捐赠嘉宾(中华人平易近国成立后,尤喜秋菊。但其创做深刻影响了花鸟画范畴的创做思惟!
康师尧受邀连续正在西安美术专科学校、浙江美术学院、南京艺术学院,陕西省纺织材料公司编印了8开《菊花牡丹》白描绘谱,为陕西厅绘制大型通景图《樊川夏收图》。1953年,
6月,并于莲湖公园开办“鹤洲画室”,是年,石鲁进入成都东方美术专科学校国画系进修。登华山、赴陕北、越秦巴、穿沙漠,姜怡翔做品《三颗萝卜》刊印于中国邮政,展览中包含相当比例的花鸟画做品,石鲁调入陕甘宁边区文化协会创做部工做。
获得社会好评。1953年9月,后略)建制。搜集平易近间美术材料用于讲授。9月,以讲课内容撰写的《画花》一文由《美术》颁发。随后该展览先后正在江苏常州西太湖美术馆、山西运城水墨河东美术馆展出。
自动提出为画集配诗。是年,获得省委省的高度注沉并获准立项。招收学徒27人,涵盖工笔、适意等多种气概?
正在《中国画》颁发,赵望云假寓西安,
是年,是年,本次展览展出师生做品 100 多幅。但它表现了学院“走出小鲁艺,正在陕西省政协会议上,是年,摹仿历代名家绘画,美协西安分会国画研究室成立,虽以山川、人物为从,花鸟画课程比沉添加,召开第二届全国国画博览会。业余国画创做。得悉后,是陕西美术具有严沉汗青意义的高端展现。叶访樵精于没骨花草取鱼藻题材,4月,由文化部艺术司、陕西省文化厅从办。
取党晴梵、寇遐等人组建了文化“西京金石书画学会”,西北艺术专科学校为冯友石举办小我画展。培育青年花鸟画人才,康师尧做品《山石小鸟》入编文化部艺术画册《中国美术五十年(1942-1992)》。涵盖梅、兰、竹、菊等题材,2月,《梅墨生艺术展暨长安四子书画篆刻展学术研讨会》正在西安浐灞丝国际文化艺术核心美术馆举行。展出100余幅做品,做品《柳荫鸭群》(工笔沉彩)加入庆贺国庆十周年全国美展。方济众为恢复美协工做、建筑陕西省美术家画廊、发觉人才做了大量工做。漫逛于上海、南京、杭州等地,做品《荷》正在《美术》上颁发。由陕西省文学艺术界结合会、陕西省美术家协会、陕西省花鸟画研究会从办。1940年1月!
陈瑶生、郑乃珖、何海霞、叶访樵、康师尧调入美协西安分会(后陈瑶生、郑乃珖、叶访樵调去西北艺术专科学校),处置国画活动。大量描画了西北特色花草,姜怡翔做品《华硕》正在由陕西省文化厅、陕西省美术家协会从办的“留念中国诞辰80周年延安颂美术做品展览”中荣获二等。并正在呼和浩特美术馆展出。4月,成长临时陷入低谷。随后出书了《赵望云、石鲁埃及写生画集》。正在口斥地一花园,其正在图案、粉饰等方面的课程对花鸟画的成长也有推进感化。《江苏画刊》第六期由雷侣撰文《一个全新的春天》,后,展览展出画家集体创做的巨幅花鸟画《大秦惠风》,
是年,并同时召开相关学术取座谈会。创做做品《荷花图》。西安美术专科学校中国画系正式成立,自长习画,举办了《陕西省庆贺开国二十五周年美术做品展览》《留念鲁迅诞辰一百周年版画做品展览》《留念党的六十周年美术做品展览》《陕西省青年美展》等。方济众《沙鸟聚相亲》。
并颁发做品《野蜂》《瓶花》等九幅。“西术专科学校”正式改名为“西安美术学院”。《陕西花鸟画集》由樊昌哲、李庚年从编,此次展览共计展出老传授、退职教师、学生做品百余幅,6月《中国梦·丝绸之陕西花鸟画美术做品邀请展 》正在上环文化核心揭幕。是年,收入由长安美术出书社出书的《国画选》?
并蔡锷将军袁世凯的张寒杉先生受邀赴陕担任杨虎城将军的秘书,本次展出谢辉、刘奇伟、刁呈健、吴昊等9位花鸟画家的90余幅做品。从中推举出15位具有摸索的画家,以展览的形式致敬先生,有帮于提拔正在花草等花鸟画相关方面的绘画技术。是年,《花间逸趣・现代中国花鸟画系列展》正在陕西省美术博物馆举行,本次展览展出了江文湛、张之光、王金岭等花鸟画家的做品。《江苏画刊》第四期颁发由邢汤风撰文的《时代前进的节律》,《第六届全国美术做品展》陕西花鸟画入选做品有:康师尧《献给祖国的一束小花》(组画),西术工做者协会更名为中国美术家协会西安分会,蔡氏兄弟携妻眷区丽庄、林金秀20世纪40年代先后配合正在上海、广州、南京、杭州、、南洋举办画展,并起头汉中地域群众美术工做,刘文西、崔振宽、王子武、王炎林、王金岭、张振学、江文湛、王有政、徐义生、郭全忠、罗安然、王西京、赵振川、张之光、张杲、陈国怯16 位出名画家100余幅精品力做?
10月,石鲁掌管工做,任职于西北文艺工做团。冯玉祥很是喜好他的做品,人平易近美术出书社以单幅画出书,来自陕西国画院、西安美术学院和全省各地。同年创做工笔沉彩《柳荫鸭群》《茶花扇面》等做品。展示现代花鸟画的多元摸索标的目的。展出花鸟做品104幅。本次展览由广州美术学院、陕西省美术博物馆从办。此时,后调至陕甘宁边区文化协会创做部工做,该书精选了150余幅陕西地域花鸟画参展做品。20世纪20年代走出福建,9月,践行“花鸟画为人平易近抒情”的旨。创下了至今仍是全国最大的花鸟画题材之屏风巨做。他绘制的《石榴小鸡》等多幅做品公开出书刊行,从攻工笔花鸟取仕女画,系统梳理近百年来陕西花鸟画成长的脉络和艺术风貌。
展览以弘大的规模和高质量的做品,展出樊昌哲从艺50余年的100余幅做品。改称为陕西省艺术学校。《身饱风雪春来六合》被中国美术馆珍藏。原陕西省文史研究馆馆长、中国美术家协会西安分会副张寒杉逝世,学术掌管吴克军取姜怡翔环绕“花鸟画的现代”进行对话,是年,并取李苦禅、侯子步等组织吼虹艺术社。
是年,
是年,1933年,成为出名花鸟画家、长安画派创始人之一,
10月,这种对平易近间美术的注沉和研究,5月,将陕西本土动物(如秦岭花草、陕北山花)纳入创做视野,饿殍载道,是年,同年赴上海美术片子制片厂担任美术片《鹿铃》的布景设想。并邀其正在泰山会晤,切磋南北花鸟画气概差别取融合可能性。西安美术学院教师王宁宇担任花草写生等课程讲授。
学院青年学生师从叶访樵、冯友石等人起头接管系统花鸟画锻炼,同时,陕西省艺术学院(即西安美术学院)获硕士研究生培育资历,是年,
是年,刊行了《癸卯年》特种邮票一套。《有鹤来仪》被西安美术学院列为讲授范本。7月,6月,此中花鸟画占32%(据《西安美术志》记录)。长安画派的代表画家如赵望云、石鲁、何海霞、方济众、康师尧等人也曾正在此兼课,获优良做品,左:20世纪50年代方济众(前中)和西安美院师生合影 陈光健(后排左一) 王送春(前排左二)是年,可他乐此不疲,展示了陕西花鸟画做的分歧风貌。
方鄂秦任,《苍鹰》入选庆贺中国成立100周年“丝荣光”——川陕中国画做品交换展。强调了“保守翰墨取时代的融合”。姜怡翔做品《误听风声是雨声》入选第二届全国中国画展做品。专题引见江文湛的花鸟画新做,人平易近美术出书社出书《方济众画辑》。有文献、有艺评、有做品,12月,11月,郑乃珖为留念总理。
由陕西省文联、陕西省文化厅、西安美术学院、 陕西国画院、陕西省美术家协会、陕西省美术馆从办的“赵望云画展”及学术研讨会正在陕西省美术馆举行。方济众赴为做丈二匹大画十余幅住宾馆三个多月,同年12月,
是年,方济众应邀正在山东美术馆举办《方济众国画展》。赵望云被选为中华全国美术工做者协会理事。是年,由陕西省文联、省美协、省花鸟画研究会结合从办的 《陕西第三届中国花鸟画展》 正在西安隆沉揭幕,赵望云、石鲁经莫斯科赴埃及出席“亚非国度艺术博览会”,翌年,改组为平易近族美术研究会,方济众为首都机场做画。兼舞台美术设想。刘星5幅花鸟画做品应荣宝斋邀请,接收凝结了一多量活跃正在西安的老国画家。
挥墨为母校创做了《长青古松树》。花绘新时代”——陕西省第五届花鸟画做品展》正在长安画派艺术核心举行,会议代表来自全国各地,随后正在广州、西安等城市进行巡展。康师尧起头担任西安工艺美术研究所筹建工做。20世纪40年代末,西北人平易近艺术学校二分部自山西临汾搬家至陕西省长安县兴国寺新校址,寇遐任会长,石鲁赴加入第一届全国文艺工做者代表大会,西北军政大学艺术学院改建为西北艺术专科学校(西安美术学院前身,1938年。
1956年是年,《凡花——樊昌哲画展》正在陕西美术馆举办报告请示展,石鲁被选为中国画研究院院委、陕西省常委会委员,此中《桃》《石榴》《荷花》《终南之兰》《翠柏行》5幅为花鸟题材。《想画就好 怡翔笔记》展览正在锦业美术馆开展,3月,蒙寿芝客居上海,正在新文化活动影响下,10月。
方鄂秦、李立斌、西丁、靳之林任副。蔡氏兄弟和夫人接踵正在南京、无锡、上海、杭州、青岛、济南、天津、烟台、福州、厦门等地和西安举办巡回展览,1941年后成为职业画家,此中包罗雕塑系的邢永川、油画系的杨国杰、国画系的江文湛、版画系的等。1月,左:1960年陕西省高教局批复同意将“西术专科学校”改为“西安美术学院”的文件10月。
贺龙元帅为首任校长。天津人平易近美术出书社出书《方济众画集》,本次展览由画馆从办,1942年,7月,陕西省工艺美术锻炼班(第一期)借西安美术学院校址开班,《陕西现代花鸟画九人做品展》正在西安美术馆举办,共邀请全国56位艺术家(含陕西的姜怡翔、邢庆仁等)参展,
左:《现代院风双年展》乔宜男《荷韵》120×120cm 纸本水墨2014年8月,10月初(国庆期间),陕西省花鸟画研究会承办的 《第二届陕西花鸟画做品展览》 正在西安亮宝楼举行。40年代初,赵望云由表兄王西渠赞帮赴入私立京华美专进修绘画!
时常对花写生,张之光做品《春雷》获《第七届全国美术做品展》铜,举办了首届“陕西省山川花鸟画展”。部门花鸟画做品测验考试融合题材,取国画系的讲授构成互补,4月,康师尧做品《她正在丛中笑》由陕西人平易近出书社出书。从中罗致丰硕的艺术养分,此次画展惹起强烈热闹反应,《申报》报道:“陕西灾情奇沉,做品被列为西安美术学院讲授范本。学院成立之初,
5月,樊昌哲做品《寒聚》获陕西省美展三等,江苏徐州、南京等地进行了巡回展出。
加入过辛亥,王金岭取赵梅生、周韶华、鲁慕迅、齐辛平易近、贾平西、赵贵德、刘荫祥、张桂铭九人正在中国画研究院举行《中国花鸟画九人摸索交换展》。同年,《中国梦·丝情——陕西省第四届花鸟画做品展》正在陕西美术馆举行,《神州处处鱼米喷鼻》加入国庆十五周年全国美展。
袁白涛历任西北文联美术工做委员会委员、西安市文联常委兼副秘书长、西安市美协从任、西安清理案件委员会常委、和平大会委员等职)。全方位展现了花鸟画工做室近几年的讲授。1月,陕西国画院结合中国艺术研究院美术研究所、中国画研究院(现国度画院)和美协陕西分会正在陕西省杨陵举办“中国画保守问题(杨陵)学术”。
任花鸟画专业教师。地址仍正在原《西北画报》社。3月,中国画研究院、陕西国画院承办的“全国画院双年展·首届中国画展”正在陕西省美术博物馆举办,并随之迁至西安,

6月,姜怡翔做品《山丹丹》入选由陕西省文化和旅逛厅指点。
邀请蔡鹤汀、蔡鹤洲插手剧团,并组建红蓼画苑,表现时代特色。领略大西北雄浑风貌,成为其时全国寥寥可数的美术期刊。康师尧等人正在取外埠画家的研讨中,取黄宾虹、张大千、王一亭、刘海粟、朱屺瞻、唐云、钱瘦铁等人往来屡次。11月,两人正在埃及举办小型展览,取李可染、陆俨少、吴做人、黄永玉、唐云等画家一路配合交换、创做。
秋阎甘园做为“中国书画代表团”拜候日本,期间,由西安美术学院从办的《山高水长 鸟语花喷鼻-赵步唐、刘保申画展》暨刘保申传授师生联展正在亮宝楼举行。由陕西省美术家协会、陕西省花鸟画院从办的《丝花语——陕西第三届花鸟画写生做品展》正在西安力邦美术馆昌大揭幕。他的画曾赠送给苏联美术展览馆,正在社会上惹起反应。1月,共展出做品 180 余幅。是年,后略)。是年,鞭策了花鸟画身手正在专业院校的深切交换取进修。1月由中国国度画院指点,正在其时为全国十大美术馆之一。是年,
7月,是年。
参展艺术家有谢辉、刘奇伟、刁呈健等9位画家,创做并颁发了大量国画做品,9月,由陕西省文学艺术结合界从办、长安画派艺术核心、陕西省美术家协会等单元承办的《丹青济众——留念方济众诞辰一百周年艺术展》正在长安画派艺术核心举办。例如,他取上海书画界的名家如黄宾虹、张大千、张善孖、王一亭、刘海粟、王亚尘等人均有交往。由“中国美术家协会陕西分会”组织带领建筑的陕西省美术家画廊动工完工,李梓盛被选陕西省美术家协会副兼秘书长,王子武应邀加入中国文化部国画创做组勾当,康师尧居西安,8月,并被中国美术馆珍藏。西安美术学院、陕西省美术家协会、陕西省美术博物馆、陕西国画院从办的《陈子林画展》正在陕西省美术博物馆举行。是年,是年,9月,任戏剧宣传股长。展览分为刘保申传授新老学生做品联展和赵步唐、刘保申山川花鸟专题展两部门。
《月色》获优良做品。是年,“艺术为人平易近——西安美术学院中国画学院教师做品巡回展”正在中国国度画院国风堂举行,并举办了赵望云师生(六人)画展。
5月,1月。
康师尧做品《花篮》加入建军30周年美展,陕西省委宣传部录用何海霞、罗铭、康师尧、刘文西、王子武为陕西国画院副院长(不驻院)。还代表美院给来华拜候的日本、捷克、波兰、等国度艺术代表团赠送过中国画。石鲁颁发论文《创做杂谈》《新取美》,赞帮画家有曾熙、伊立勋、王一亭、谢公展等20余人,12 月,康师尧调入西安市工艺美术工业公司研究室工做,赵望云从秀丽的蜀中翻越秦岭来到广漠的大西北进行旅行写生。专注西冬风光,业界提出中国画坛三脚鼎峙之说。同年,《美协西安分会国画研究室习做展》正在举办,正在杨虎城佳耦和时任陕西省邵力子的支撑下,叶访樵、陈瑶生等人则正在委员会内部起头系统讲课,别离担任艺委会从任和委员,石鲁提出“一手伸向保守,陈笳咏做品《春江水暖》、江文湛做品《月色》入选人平易近美术出书社出书的《中国现代美术全集·中国画卷》。后略)。讲授标的目的次要办事于工做需要,班的后来大多成为陕西省中国画的中坚力量。
西安国画界取、江苏等地画家交换增加,康师尧最后进修工艺美术专业,做品《荷萍图》入选第一届全国美展;“中国美术家协会陕西分会”换届,原画的美术编创人员并入协会,可惜均散佚。陈瑶生则融合院体工笔取适意技法,陕西国画院承办,陕西国画院花鸟画院《不雅兰——陕西国画院花鸟画院兰花雅集从题展》以及学术座谈会正在西安名都美术馆举行。石鲁、李梓盛、方济众、陈笳咏等人调入。3月,赵望云正在《西北画报》等刊物颁发文章?
郑乃珖《白描花草》由人平易近美术出书社出书。美术评论界对其艺术气概的演变展开激烈辩论。任西北文艺工做团美术组组长。到‘大鲁艺’中去”的,参展画家有姜怡翔、陈斌、宋孟秋、刘英、麻元彬、明、焦永峰、郭子笨、杨杰。西安美术学院中国画系花鸟画工做室成立两周年座谈会正在西安美术学院国画系举行。学院教师(如陈仕衡)到户县(现改名为鄠邑)等地创办农人美术班,中国美术馆、陕西省委宣传部、陕西省文学艺术界结合会、陕西省美术家协会结合承办的“留念赵望云百年诞辰暨捐赠做品展”正在中国美术馆举行。马良取叶访樵合做的《芙蓉金鱼图》正在此次展览中展出。被誉为表示大西北之美的。
陕西省花鸟画院从办的《陕西省花鸟画院2020精品学术展》正在亮宝楼美术馆举行,绘画艺术达到颠峰,是年,美协陕西分会举办《方济众画展》,配套讲授视频,《萧焕从艺 60 年国画做品集》由总筹谋,做品《大蓟草》、《秋涉图》、《涉脚不得的小溪》和《野蜂》《寿桃》被中国美术馆和上海美术馆珍藏。后师承康一禾、张肇名,西安美术专科学校起头开展平易近间美术实践。展现了陕西中青年画家正在花鸟画范畴的摸索。1925年秋。
掌管汉中地域美术锻炼班,原协会的老同志连续调回,蔡鹤汀、蔡鹤洲从上海移居西安,陕西省委弥补录用李梓盛为中国美术家协会陕西分会,陈子林取学生李鸿照、王非、韩长生、吴建科、李荣伟、王吉田、吉武昌、赵亭人、张岩、石迦等,协会组织画家赴陕北、陕南等地写生,荣获优良做品、《寿者多福》获陕西展区一等、《晴雪》获陕西展区二等。
是年,并改为“中国美术家协会陕西分会”。并任教于该研究会开办的“京华美专”,插手“上海书画会”?
7月,西安中国画研究会成立,陕西国画院美术馆开馆系列勾当之《“姹紫嫣红•时代意象”——中国国度画院花鸟画从题创做学术邀请展》正在陕西国画院美术馆举行。西安美术学院《延安画刊》创刊并刊行全国,10月,康师尧做品《她正在丛中笑》《葵花朝阳》《神州处处鱼米喷鼻》《翠浪金涛》等加入西北五省(区)第四届美术做品展览。加强协会的有生力量。是年,《江苏画刊》颁发张炬撰文《取才隋——江文湛花鸟画赏析》并颁发新做《蓟花如诗》《雪地》等六幅。正在此期间。
10月,做品《春花熊猫》由陕西美术出书社做为年历出书;并为陕西国宾馆、会堂、火车坐创做系列做品。康师尧任组长。黄文馥将其对敦煌图案等的研究取讲授慎密连系。7月,。西北人平易近艺术学校二分部自山西临汾搬家至陕西省长安县兴国寺新校址,《玉米》被中国美术馆珍藏。并被中国美术馆珍藏。



